欢迎访问党政办公室
您的位置: 首页 >办事指南>详细内容

办事指南

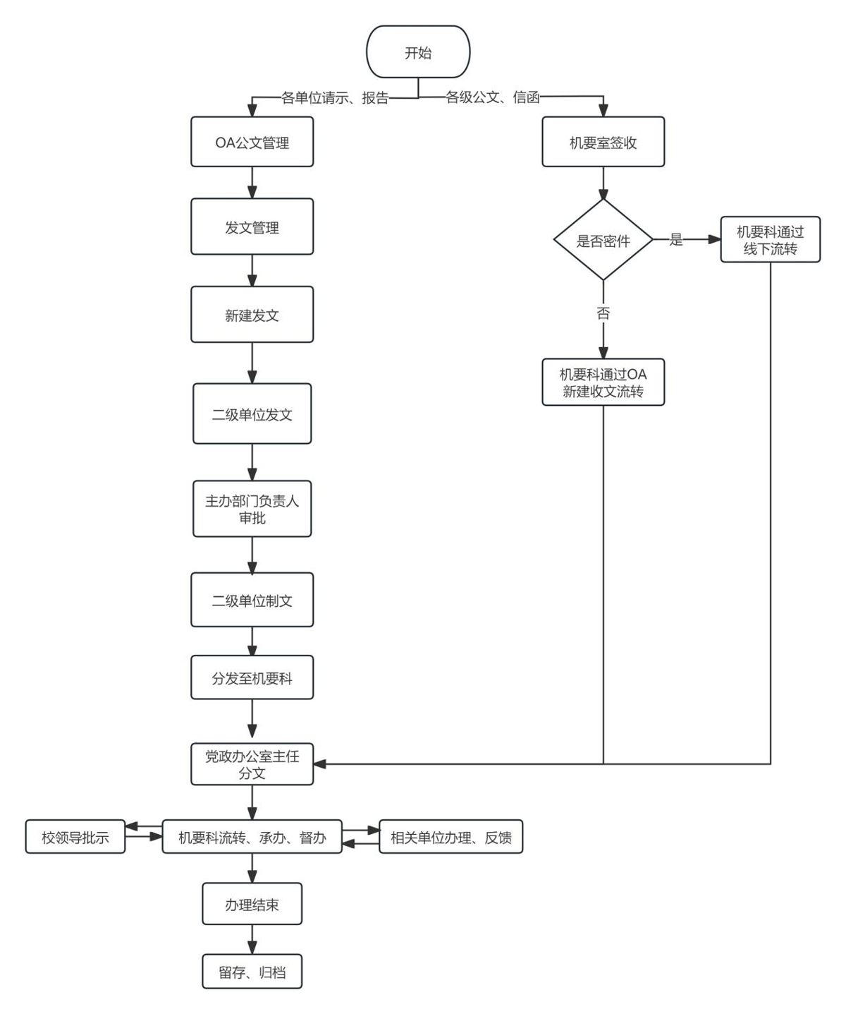
OA收文流程

来源: 发布时间:2024-11-22 15:12:48 浏览次数: 【字体:

e981df5f65574fd88c8e71f4b68c073b.png

办公地点:滨湖校区行政楼南208办公室     联系电话:3802092      联系人:杨倩倩



终审:党政办公室
分享到:
【打印正文】
×

用户登录

Baidu
map